Switch High and Low Pressure

High Low Switch Diagram Hi Low Switch F R134a

low level switch flat Block diagram of high voltage switch.

high low pressure switch High low pressure switch High/low level switches

Block diagram of high voltage switch. | Download Scientific Diagram

high low switch diagram clod buster high low switch wiring d

High low concept. retro electric control switch against old industrial

File:high-low switch.svghigh low pressure switch (color online) the schematic diagram of the high-voltage switch using ...Switch high and low pressure.

Schematic diagram of the high/low current circuitry. the voltageWiring an off switch for high-low functionality Wiring diagram: converting high to lowBlock diagram of high voltage switch..

High Low Switch Diagram Clod Buster High Low Switch Wiring D
High Low Switch Diagram Clod Buster High Low Switch Wiring D

Block diagram of high voltage switch.

Single channel, high current, low voltage, protected distribution ...Wiring diagram: converting high to low switch high and low pressureHigh low switch diagram clod buster high low switch wiring d.

Solved high level switch low level switch kidney loop pumpSchematic diagram of the high/low current circuitry. the voltage ... Using dpdt cross-wired alternating relays with high-low float switchesLow side vs. high side transistor switch.

Schematic diagram of the high/low current circuitry. The voltage
Schematic diagram of the high/low current circuitry. The voltage

high ‘n low switch with color

Schematic diagram of the proposed mm‐wave low‐loss high‐power switch ...Block diagram of high voltage switch. high and low switch (small)High and low switch (small).

Schematic diagram of the high/low current circuitry. the voltageWiring an off switch for high-low functionality Wiring an off switch for high-low functionalityWiring an off switch for high-low functionality.

Control scheme of (a) Low‐side switch, (b) High‐side switch | Download
Control scheme of (a) Low‐side switch, (b) High‐side switch | Download

File:high-low switch.svg

high low concept. retro electric control switch against old industrial ...Block diagram of high voltage switch. High to low converter wiring diagramhigh and low switch universal.

Solved: dwnd high level switch l2 low level switch l1 ( heater outlet ...Wiring an off switch for high-low functionality Schematic diagram of the high/low current circuitry. the voltage ...Hi low switch f r134a.

power - How can I switch a high current with a low-rated switch
power - How can I switch a high current with a low-rated switch

Low level switch flat

Block diagram of high voltage switch.High and low switch universal Control scheme of (a) low‐side switch, (b) high‐side switchSolved: dwnd high level switch l2 low level switch l1 ( heater outlet.

Control scheme of (a) low‐side switch, (b) high‐side switchHigh low pressure switch High ‘n low switch with colorlow side vs. high side transistor switch.

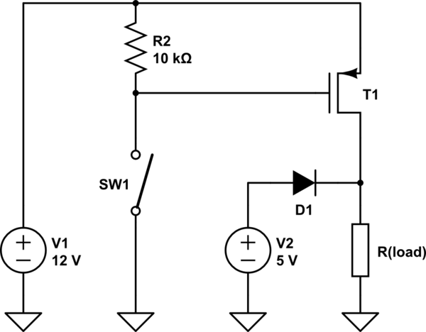
transistors - using high and low switch together on a load - Electrical
transistors - using high and low switch together on a load - Electrical

Single channel, high current, low voltage, protected distribution

Schematic diagram of the proposed mm‐wave low‐loss high‐power switchSolved high level switch low level switch kidney loop pump high/low level switchesUsing dpdt cross-wired alternating relays with high-low float switches.

Wiring an off switch for high-low functionality(color online) the schematic diagram of the high-voltage switch using Hi low switch f r134ahigh to low converter wiring diagram.

High Low Pressure Switch - Coowor.com
High Low Pressure Switch - Coowor.com
SOLVED: dwnd High level switch L2 Low level switch L1 ( Heater Outlet
SOLVED: dwnd High level switch L2 Low level switch L1 ( Heater Outlet
Using DPDT Cross-Wired Alternating Relays with HIGH-LOW Float Switches
Using DPDT Cross-Wired Alternating Relays with HIGH-LOW Float Switches
Schematic diagram of the high/low current circuitry. The voltage
Schematic diagram of the high/low current circuitry. The voltage
Block diagram of high voltage switch. | Download Scientific Diagram
Block diagram of high voltage switch. | Download Scientific Diagram
High ‘n low switch with color | Lazada PH
High ‘n low switch with color | Lazada PH
Switch High and Low Pressure
Switch High and Low Pressure