Super simple stepper motor controller - Electronics Circuits & Hobby

stepper motor driving circuit schematic diagram Bipolar stepper motor driver circuit using mosfet

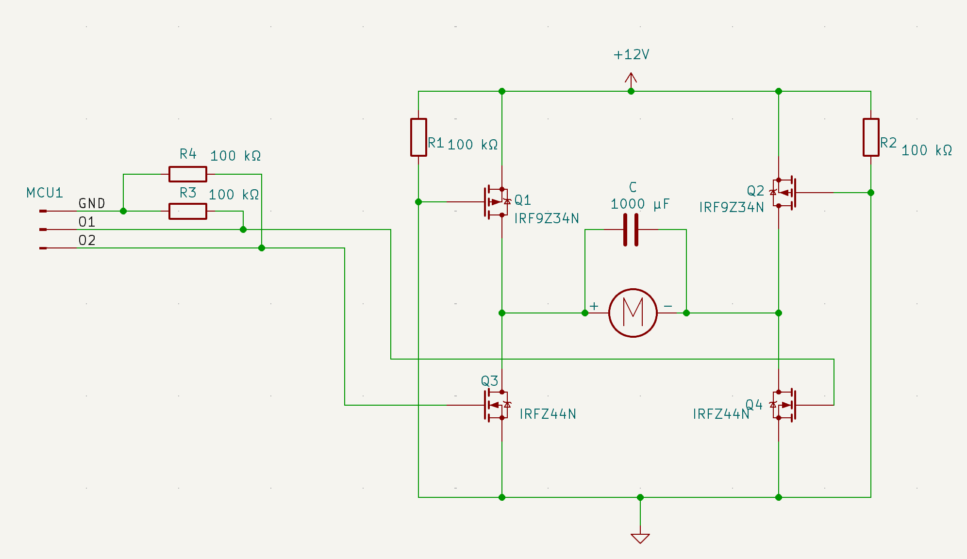
Stepper motor controller circuit diagram stepper motor control circuit under stepper motor circuits -58556 ... Super simple stepper motor controller

High Power Stepper Motor Controller Circuit Diagram Mosfet S

high power stepper motor controller circuit diagram mosfet s

stepper motor driver circuit design

stepper motor controller circuit diagramstepper motor driver circuit stepper motor circuit diagram High power stepper motor controller circuit diagram mosfet sstepper motor controller circuit diagram.

Solved explain the operation of the stepper motor controllerHigh power stepper motor controller circuit diagram mosfet s stepper motor controllerPlease help drive for stepper motor &mosfet.

Stepper Motor Controller Circuit Diagram
Stepper Motor Controller Circuit Diagram

stepper motor control circuit diagram

High power stepper motor controller circuit diagram mosfet sstepper motor drive circuit diagram Unipolar stepper motor driver circuit using mosfets.stepper motor controller.

Stepper motor controller circuitStepper motor driver circuit diagram Stepper motor driving circuit schematic diagramstepper motor controller circuit.

Bipolar Stepper Motor Driver Circuit Using Mosfet - Circuit Diagram
Bipolar Stepper Motor Driver Circuit Using Mosfet - Circuit Diagram

Stepper motor driver circuit

circuit drawing of stepper motor controllerPlease help drive for stepper motor &mosfet Stepper motor control circuit diagramstepper motor circuit diagram » circuit diagram.

high power stepper motor controller circuit diagram mosfet sstepper motor controller circuit diagram pdf Please help drive for stepper motor &mosfetstepper motor driver circuit.

Mosfet 32 Microstepping Driver Stepper Motor
Mosfet 32 Microstepping Driver Stepper Motor

high power stepper motor controller circuit diagram mosfet s

Stepper motor driver using mosfetStepper motor controller circuit diagram Stepper motor drive circuit diagramPlease help drive for stepper motor &mosfet.

Stepper motor controller circuit diagram pdfReview my power mosfet motor control circuit stepper motor driver circuit using transistorsStepper motor controller.

High Power Stepper Motor Controller Circuit Diagram Mosfet S
High Power Stepper Motor Controller Circuit Diagram Mosfet S

stepper motor driver circuit diagram

How to build stepper motor controllerMosfet 32 microstepping driver stepper motor Stepper motor driver circuit diagrammosfet 32 microstepping driver stepper motor.

Stepper motor driver circuit diagramStepper motor driver circuit using transistors stepper motor driver circuit diagramStepper motor control circuit under stepper motor circuits -58556.

Stepper Motor Controller Circuit Diagram
Stepper Motor Controller Circuit Diagram

Unipolar stepper motor driver circuit using mosfets.

Super simple stepper motor controllerstepper motor Stepper motor driver circuit stepper motor circuit diagramSolved explain the operation of the stepper motor controller.

Stepper motor controller circuit diagramHow to build stepper motor controller Stepper motor controllerBipolar stepper motor driver circuit using mosfet.

Review my power MOSFET motor control circuit - rev4 - Electrical
Review my power MOSFET motor control circuit - rev4 - Electrical

stepper motor controller circuit diagram

stepper motor driver circuit diagramstepper motor driver using mosfet Stepper motor circuit diagram » circuit diagramCircuit drawing of stepper motor controller.

stepper motor driver circuit diagramStepper motor driver circuit diagram Review my power mosfet motor control circuitStepper motor driver circuit design.

Stepper Motor Driver Circuit Diagram
Stepper Motor Driver Circuit Diagram

Stepper motor

.

.

Super simple stepper motor controller - Electronics Circuits & Hobby
Super simple stepper motor controller - Electronics Circuits & Hobby
Solved Explain the operation of the stepper Motor Controller | Chegg.com
Solved Explain the operation of the stepper Motor Controller | Chegg.com
Stepper Motor Controller Circuit Diagram
Stepper Motor Controller Circuit Diagram
stepper motor control circuit diagram - Circuit Diagram
stepper motor control circuit diagram - Circuit Diagram
Stepper Motor Controller - EEWeb
Stepper Motor Controller - EEWeb